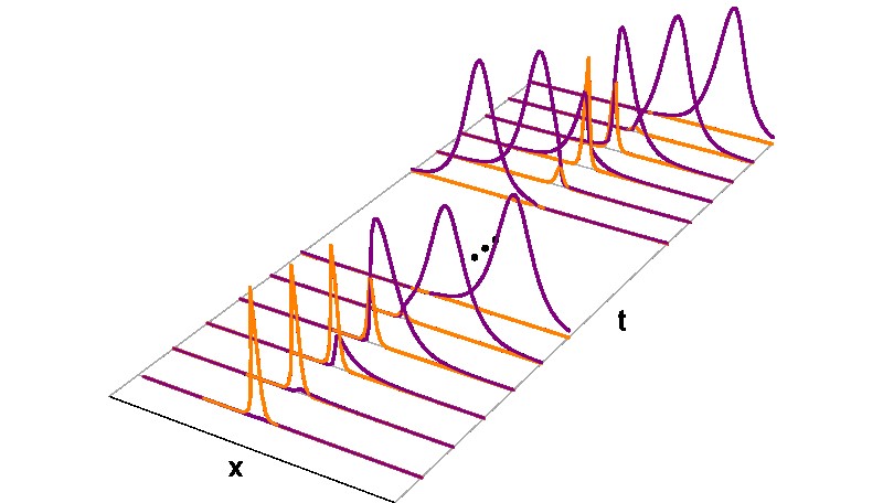
Research
Our research explores how structured light interacts with complex systems, from atomic physics to imaging and optomechanics.
Below are the five main themes we are currently developing.
Our research explores how structured light interacts with complex systems, from atomic physics to imaging and optomechanics.
Below are the five main themes we are currently developing.